Unused files
From XBRLWiki
Please note that other web sites may link to an image with a direct URL, and so may still be listed here despite being in active use.
Showing below up to 50 results starting with #1.
View (previous 50) (next 50) (20 | 50 | 100 | 250 | 500).
- (desc) Xbrl logo.jpg . . 13:46, 30 August 2007 . . MarioMartinez (Imagen de Prueba)
- (desc) Instance document.gif . . 13:55, 2 November 2007 . . Katrin
- (desc) Instance document syntax.gif . . 13:59, 2 November 2007 . . Katrin
- (desc) Instance document syntax2.gif . . 14:01, 2 November 2007 . . Katrin
- (desc) Eurofiling header questionnaire-results.xls . . 09:07, 7 August 2009 . . Javi.mora (Eurofiling header questionnaire results)
- (desc) Icono excel.gif . . 09:27, 7 August 2009 . . Javi.mora (Icono Excel)
- (desc) Icono excel.jpg . . 09:30, 7 August 2009 . . Javi.mora
- (desc) Icon excel.gif . . 09:36, 7 August 2009 . . Javi.mora
- (desc) WhyXBRL.gif . . 10:36, 23 December 2009 . . Katrin
- (desc) XBRL-Files-Architecture 20121018.png . . 11:33, 18 October 2012 . . Hommes (XBRL File architecture as originally invented by EBA)
- (desc) Figure1.jpg . . 13:39, 16 November 2012 . . Pablo.navarro (Figure 1 — reference diagram extracted from XBRL International Best Practices Board)
- (desc) BPB-Diagram1.jpg . . 09:07, 19 November 2012 . . Pablo.navarro (BPB-Diagram1.jpg)
- (desc) NationalSupervisorRegulatoryExtensionLevels.jpg . . 09:11, 19 November 2012 . . Pablo.navarro (NationalSupervisorRegulatoryExtensionLevels.jpg)
- (desc) CEN TaxonomyImplementationExtensionDiagram.jpg . . 09:55, 30 November 2012 . . Pablo.navarro (Figure 1 — National Supervisor Regulatory Extension Diagram)
- (desc) Datapoint.jpg . . 10:10, 25 January 2013 . . Katrin
- (desc) Planetlogo.gif . . 08:03, 16 March 2013 . . Iboixo
- (desc) CWA3XBRLarchitecture.JPG . . 12:08, 17 March 2013 . . Iboixo
- (desc) LocalizationEuropeanTaxonomyFrameworks.jpg . . 12:19, 17 March 2013 . . Iboixo (Localization for European taxonomy frameworks)
- (desc) FeedbackToFiler.jpg . . 08:00, 18 March 2013 . . Iboixo
- (desc) FilingToSupervisor.jpg . . 08:00, 18 March 2013 . . Iboixo
- (desc) UseCaseReceivingSupervisor.jpg . . 08:15, 18 March 2013 . . Iboixo
- (desc) UseCaseIssuingPreparer.jpg . . 08:20, 18 March 2013 . . Iboixo
- (desc) InitialAndUpdatedContainers.jpg . . 08:35, 18 March 2013 . . Iboixo
- (desc) StructureContainer.jpg . . 08:41, 18 March 2013 . . Iboixo
- (desc) ContainingSeveralPackages.jpg . . 08:50, 18 March 2013 . . Iboixo
- (desc) ContainerDependenciesAmongFiles.jpg . . 08:56, 18 March 2013 . . Iboixo
- (desc) FeedbackContainer.jpg . . 09:04, 18 March 2013 . . Iboixo
- (desc) PublicPrivateKeys.jpg . . 09:06, 18 March 2013 . . Iboixo
- (desc) Core Vocabularies-Business Location Person v1.00 Conceptual Model 2.png . . 15:41, 2 April 2013 . . Javi.mora
- (desc) OwnerNamespaces pic1.png . . 08:28, 19 April 2013 . . Pablo.navarro (Owner namespaces and prefixes example (Source: EBA Representation in XBRL of the Data Point Model))
- (desc) EiopaSAmpleNamespaces-pic2.png . . 08:30, 19 April 2013 . . Pablo.navarro (Example of owner Namespaces, prefixes and official locations (Source: EIOPA Solvency II XBRL Preparatory Taxonomy))
- (desc) Core Vocabularies-Business Location Person-Specification-v1.00.pdf . . 23:03, 5 June 2013 . . Javi.mora (CORE VOCABULARIES SPECIFICATION CORE BUSINESS VOCABULARY CORE PERSON VOCABULARY CORE LOCATION VOCABULARY )
- (desc) PublicElement.jpg . . 15:25, 10 June 2013 . . Katrin
- (desc) StructuralPerspectiveFramework.jpg . . 08:30, 13 September 2013 . . Katrin
- (desc) Presentación2U Wiki.jpg . . 09:58, 17 September 2013 . . Ignacio.santos (New figure 1.)
- (desc) Presentacion2U F1 Wiki.jpg . . 09:06, 18 September 2013 . . Ignacio.santos
- (desc) Presentacion2U F2Med.jpg . . 09:56, 18 September 2013 . . Ignacio.santos (Figure 2.- Mapping for the framework )
- (desc) Presentacion2U F11Med.jpg . . 12:08, 18 September 2013 . . Ignacio.santos (Figure 11. Mapping for the Base Dimension.)
- (desc) Presentacion2U F12Peq.jpg . . 12:23, 18 September 2013 . . Ignacio.santos (Figure 12.- Mapping DPM to ROLAP of the fact table.)
- (desc) Presentacion2U F20MuyPeq.jpg . . 19:12, 18 September 2013 . . Ignacio.santos (Figure 20. Mapping of the context from DPM_EBA.)
- (desc) Presentacion2U F2Peq.jpg . . 08:41, 22 September 2013 . . Ignacio.santos (Figure 3 Mapping for the framework. )
- (desc) Presentacion2U F4Peq.jpg . . 08:57, 22 September 2013 . . Ignacio.santos (Figure 5. Mapping for the constructor taxonomy.)
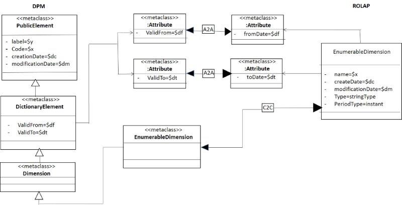
- (desc) Presentacion2U F6Peq.jpg . . 09:31, 22 September 2013 . . Ignacio.santos (Figure 8. Mapping for Enumerable dimensión.)
- (desc) Presentacion2U F7Peq.jpg . . 09:45, 22 September 2013 . . Ignacio.santos (Figure 9. Mapping of transformations for dimensions.)
- (desc) Presentacion2U F23Peq.jpg . . 09:49, 22 September 2013 . . Ignacio.santos (Figure 10. RM, the constructor dimension.)
- (desc) Presentacion2U F8Peq.jpg . . 09:57, 22 September 2013 . . Ignacio.santos (Figure 11. Mapping of members defined or not to dimension attributes.)
- (desc) Presentacion2U F10Peq.jpg . . 10:09, 22 September 2013 . . Ignacio.santos (Figure 13. Mapping of the context.)
- (desc) The attributes.jpg . . 11:26, 8 October 2013 . . Anna-Maria.Weber
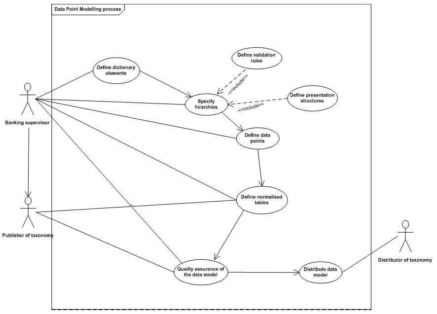
- (desc) Process of creating a Data Point Model.jpg . . 13:31, 15 October 2013 . . Anna-Maria.Weber
- (desc) Presentacion2U F21MuyPeq.jpg . . 13:23, 17 October 2013 . . Ignacio.santos (Figure 28. Mapping of the Context_Dim_Members.)

